Offline Lead Generation to an Online Digital Experience
From QR Codes to Brand Loyalty
Today, I’m thrilled to provide a glimpse into a recent project where we reimagined a classic magazine sampling campaign. By leveraging advanced digital workflows, we eliminated the need for manual intervention, streamlining the entire process. From start to finish, the experience has been fully automated, offering efficiency and precision at every step.
The Vision: Blending Print and Digital for a Seamless Consumer Experience
In today’s digital age, connecting with consumers in meaningful ways is more important than ever. Our client presented us with an exciting challenge: to make sample requests as effortless as a quick QR code scan. Readers of a well-known printed magazine, Harper's Bazaar could scan the code to request a fragrance sample, turning a single magazine page into a digital-first experience.
Although the concept was straightforward, executing this journey involved overcoming several hurdles. Let’s explore how we addressed each challenge using Bloomreach Engagement.
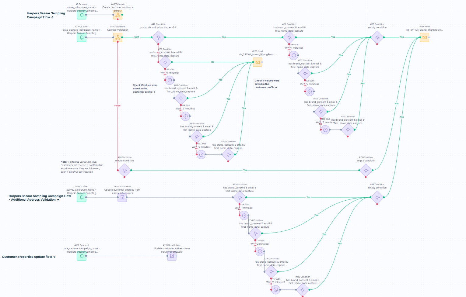
Offline Lead Generation to an Online Digital Experience Campaign Flow
Challenge 1: Designing a Smooth QR Code Activation Survey
The Issue: Ensuring a flawless user experience was primary—any clunky step could result in lost engagement. Imagine flipping through a magazine, spotting a QR code, and deciding, “Why not?” The journey needed to be seamless.
Our Solution: We utilized Bloomreach’s Surveys as a data capture tool to create a mobile-optimized landing page, making sample requests quick and straightforward. This survey collected essential information such as first name, last name, phone number, email, address and consent.
The major challenge was developing a solution that enabled the survey to use a static link for a QR code while distinguishing responses from different customers. We addressed this with a custom JavaScript implementation in the backend, allowing Bloomreach surveys to function as static landing pages and an effective customer data capture tool.
We designed the survey to reflect the brand’s look and feel, ensuring a seamless experience visually reinforcing the brand identity. We refined the knowledge to make every interaction intuitive and fully aligned with the brand.
Considering that most users will complete the survey on mobile devices, we designed it to be highly mobile-friendly. For example, when a mobile number is required, the numeric keypad automatically appears for easier input. Similarly, users can leverage Google Autofill to quickly populate fields like email or address using details stored in their Google profiles, ensuring a seamless and efficient experience.
The survey submission triggered a scenario in Blomoreach that will create or update new or existing customers and track relevant data via webhook.
Challenge 2: Ensuring Data Accuracy and Compliance
The Issue: Collecting data isn’t just about gathering names and emails—it requires precision. GDPR compliance and maintaining data accuracy were essential to supporting our client’s strategy and personalization goals.
Our Solution: We leverage Bloomreach’s Customer Identification to match user profiles based on the submitted email, distinguishing between new and existing customers to prevent data overlap and preserve unique profiles. Additional data-cleaning techniques included:
Real-Time Address Validation: Using Webhooks and third-party API service for address validations, we verified addresses immediately upon submission, reducing typos and ensuring samples could be delivered to valid locations. If the address validation failed, an automated follow-up email was sent asking users to update their information.
Duplicate Detection: Leveraging Identity Resolution, we removed duplicate entries and consolidated profiles without overwriting critical, up-to-date information.
Mandatory Field and Data Formatting Checks: We enforced mandatory fields to prevent incomplete submissions, applied trimming techniques to key fields, and standardized text formats by handling lower case, upper case, and other case variations, minimizing errors and enhancing communication reliability.
This comprehensive approach resulted in a clean, actionable dataset, ensuring our client’s data remained up-to-date and compliant.
Challenge 3: Automating Follow-Up with Respectful Frequency
The Issue: After consumers submitted their details, we aimed to acknowledge their request with a thank-you email. It was crucial to prevent customers from requesting multiple samples using the same email, adhering to the one-sample-per-customer policy.
Our Solution: Utilizing Bloomreach’s Frequency Policy feature, we set a custom limit to control email frequency, ensuring each user received only one confirmation message per sample request. This approach avoided redundancy, reinforced trust, and respected the sampling policy.
Challenge 4: Collecting and Storing Clean, Actionable Data
The Issue: It was vital to mark and categorize each piece of data for easy retrieval and effective use in future campaigns while ensuring GDPR compliance.
Our Solution: Within Bloomreach, survey data was stored under customer properties with a unique suffix to prevent overwriting from the client’s CRM. We flagged certain data as Personally Identifiable Information (PII) to maintain compliance.
This strategy provided a clean, actionable dataset to fuel future campaigns and personalization efforts. It also streamlined the process until a dedicated mechanism was in place to update the client’s CRM with Bloomreach data, preventing outdated information from affecting customer profiles.
The Payoff: A Thoughtful, Data-Driven Consumer Experience
Ultimately, this campaign transcended merely sending samples—it revolutionized how our client engages with consumers. With Bloomreach Engagement, we crafted an efficient, data-rich, user-focused, and fully compliant journey. This solution bridges traditional and digital media, positioning our clients to gain deeper insights into consumer behaviours and preferences.
Campaign Results:
Significant Growth in Subscriber Base: Around 78% of the sample requests led to new subscribers, substantially expanding the client’s subscriber database for future marketing initiatives. Due to the unexpectedly high demand for sample requests, we had to stop the campaign.
What our client says to this:
Overall Feedback
The journey was smooth, intuitive, and effectively introduced new subscribers into our brand's ecosystem. From a high-level perspective, the journey does an excellent job of guiding the user from initial contact (magazine) to becoming an engaged part of our database, including seamlessly entering them into our welcome series and beyond. This is no small feat, given the unique challenge we face: transitioning an offline customer into a digital-first journey while ensuring they understand the purpose of the interaction and feel confident about the brand they are engaging with.
Collaboration and Process
As always, the collaboration between our teams was straightforward and highly efficient. Communication was clear, and there was a shared understanding of the project's objectives and outcomes from the outset. Your team's ability to quickly understand the nuances of our customer base and recommend valuable adjustments to the journey (such as the address validation) made a significant difference. These proactive suggestions not only improved the user experience but also ensured data quality which will help us personalise and tailor our communications to this audience in the future.
Why This Approach Works
Enhanced Consumer Engagement: The campaign fostered deeper brand loyalty by engaging consumers directly, allowing them to sample a product with minimal effort. After requesting a sample, customers entered a welcome flow and other brand automations that introduced them to the brand’s story, values, and additional product offerings, creating a richer, more memorable experience.
Data Collection for Strategic Marketing: By capturing user data, our client gained valuable insights into their target audience, supporting data-informed decisions for future marketing strategies. This data also fueled segmentation and personalization efforts within automations, ensuring each customer’s journey was tailored to their interests and engagement history.
Sales Conversion Opportunity: The follow-up email provided a natural opportunity to transition sample recipients into full-size product buyers, converting interest into purchases. Through additional automations, customers continued to receive thoughtful touchpoints, guiding them from their first interaction to becoming loyal brand advocates.
A New Standard for Sampling Campaigns
This initiative represents a modern approach to traditional sampling. By integrating a digital touchpoint with print advertising, E3 has demonstrated a powerful new method for engaging with consumers, collecting actionable data, and nurturing long-term customer relationships. As more brands recognize the potential of data capture and direct-to-consumer engagement, campaigns like these pave the way for the future of brand marketing.
What This Means for You
For us at E3, this project underscored that every detail matters in consumer engagement. Small touches like duplicate prevention, frequency capping, and real-time address validation can transform a simple sampling campaign into a thoughtful experience that builds loyalty and opens doors for future brand interactions.
Stay Connected with E3
We hope you enjoyed this behind-the-scenes look at how we create seamless, data-driven consumer journeys. At E3, we’re all about enabling, empowering, and elevating your marketing strategies. If this story inspired you, don’t miss out on future insights—subscribe to our newsletter and have content delivered straight to your inbox.
Let’s Elevate Your Marketing Together
If you’re looking to create meaningful, data-driven connections with your audience, we’d love to help you bring your vision to life. Let’s collaborate and make your marketing goals a reality.






